首页
组织概况
协会概况
办公室概况
职业能力标准开发
职业能力提升
职业能力评价
职业技能竞赛
政策法规
要闻
中央
教育部
其他部委
地方
其他
联系我们
您的位置:
首页
>
政策法规
>
要闻
政策法规
要闻
中央
教育部
其他部委
地方
其他
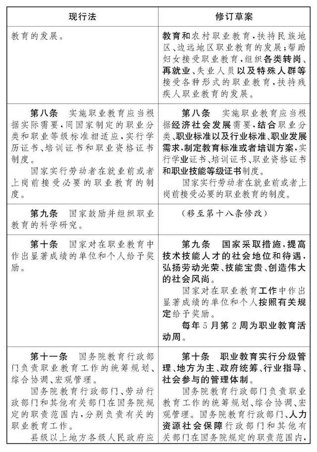
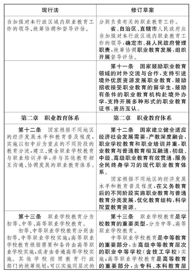
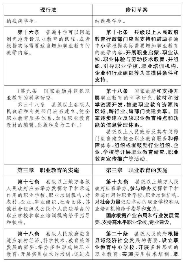
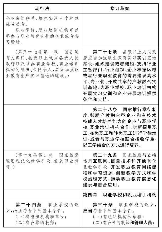
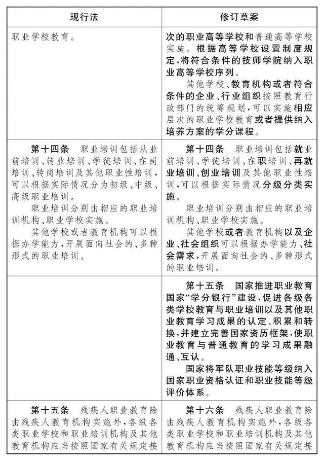
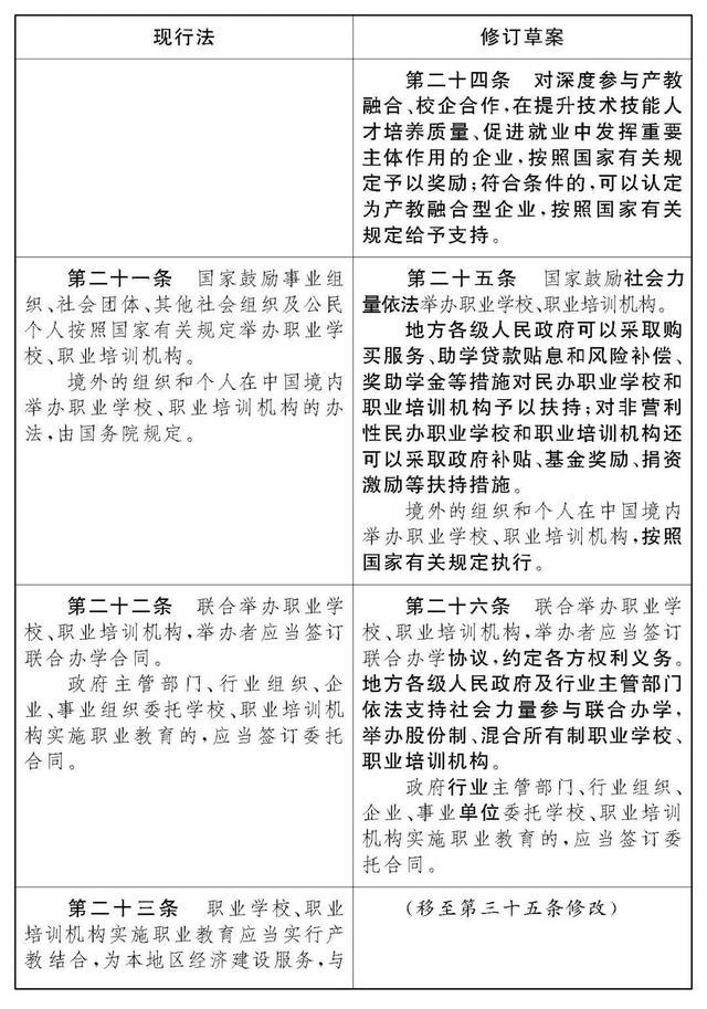
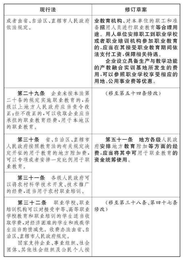
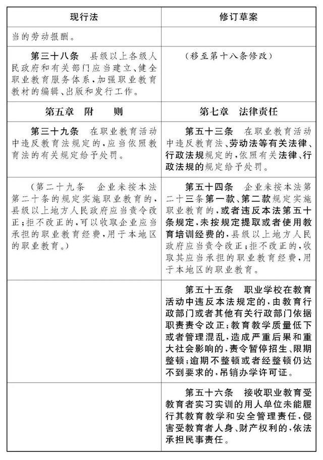
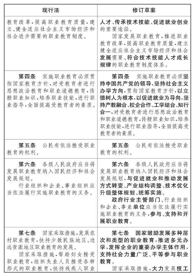
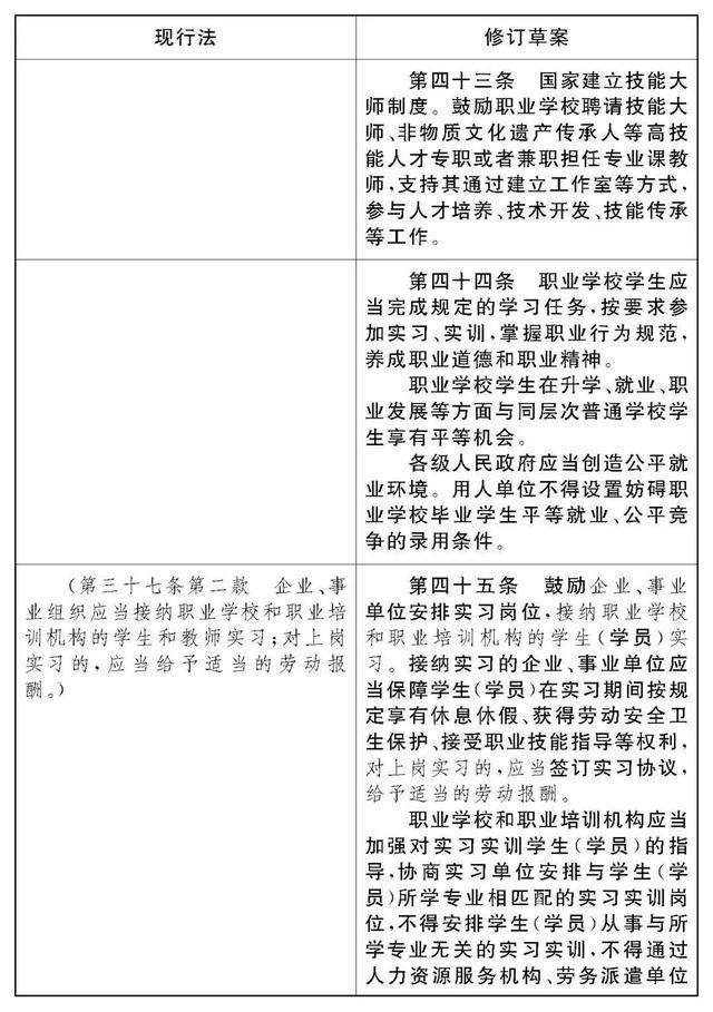
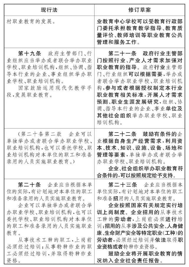
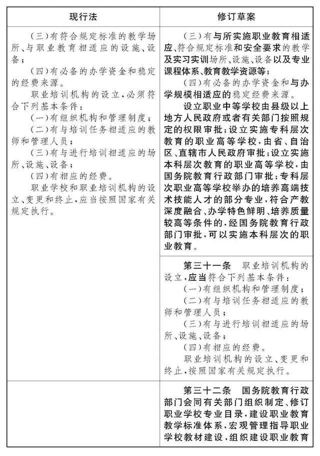
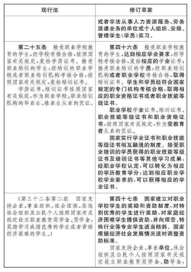
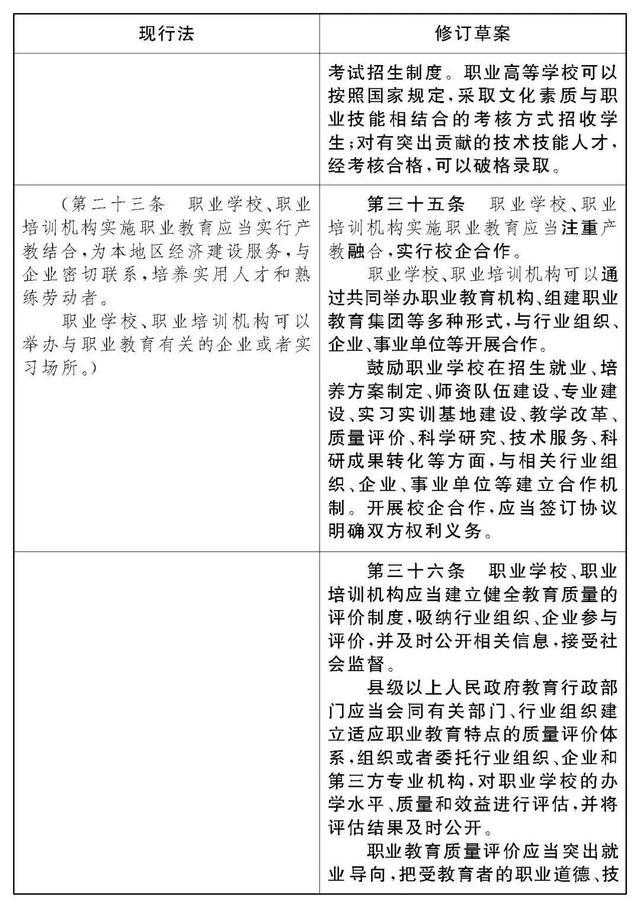
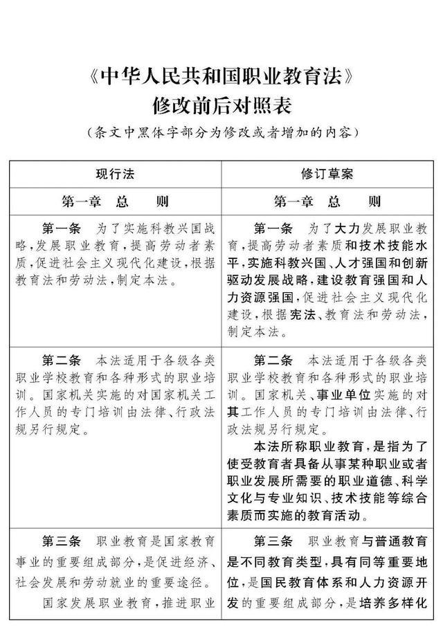
《中华人民共和国职业教育法》迎来大改,修改前后对照表来了
2022-04-23
上一篇:
这份白皮书,我国首次发表!
下一篇:
放管结合 标本兼治 持续加大“山寨证书”专项治理工作力度